I’d like to stack 4 values into one bar like in the following picture:

I made X-axis as SW version so I put X-Axis as ‘Series’ mode’.
However I had to use “Then by, Date Histogram, lastUpdatedDatetime” in the end.
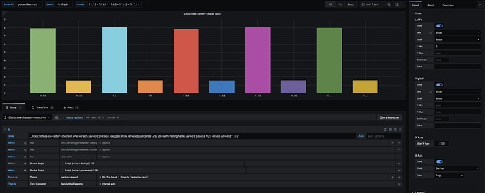
My Graph so far is (2 values not 4 values though):
The left bar of each version is calculated ‘display’ value, and the right bar is for ‘processing’ value.
I already turned on
Stack switch in the Display Panel, but it didn’t made any change.
And my raw data looks like this:
{
"_index": "metrics-ios-battery-onscreen",
"_type": "_doc",
"_id": "11.8.2-percentile.ninety-iPhone10,1",
"_version": 10,
"_score": 5.8176126,
"_source": {
"version": "11.8.2",
"percentile": "percentile.ninety",
"device": "iPhone10,1",
"deviceMarketingName": "iPhone 8",
"data": {
"value": 14.01,
"percentageBreakdown": {
"Display": {
"value": 39
},
"Processing": {
"value": 43
},
"Audio": {
"value": 2
},
"Camera": {
"value": 0
},
"Torch": {
"value": 0
},
"Networking": {
"value": 13
},
"Bluetooth": {
"value": 0
},
"NFC": {
"value": 0
},
"Location": {
"value": 0
}
}
},
"lastUpdatedDatetime": "2021-05-28T06:06:28.975767+00:00"
}```
